都说现在毕业等于失业,但是韩国大学的某些专业一毕业就成高富帅,韩国为亚洲四小龙之一,堪称亚洲第一的师资力量和完善的教育体系也让其成为留学的热门国家,究竟是那些专业能够完成人生华丽的逆袭呢? 1、 ...
分类:韩国 2018-5-11 15:41 点击了解详情→长崎大学位于日本历史悠久的国际都市--长崎市,地处九州岛西南部。创立于1857年并于1949年开设大学教育,是日本国内知名的国立综合大学、旧六所医科官立大学之一。大学医学部是旧制六大医科大学(其余为新泻大学 ...
分类:日本 2018-5-11 15:08 点击了解详情→出国读书在选择学校的时候,就业率现在已经成为同学和家长考虑的一个很重要的因素。 在全球就业能力调查中,专门针对雇言声誉、毕业生产出、雇主合作、学生人脉、毕业生就业率等做出了排名。 下面就为大 ...
分类:加拿大 2018-5-11 15:07 点击了解详情→日本素以教育立国闻名于世,其高等教育体系为日本培养了众多优秀人才,对日本经济和社会发展的贡献功不可没。而且日本和中国文化十分相似,可以使中国很多留学生能很快适应日本的生活。在赴日留学的手续办理过程 ...
分类:日本 2018-5-11 14:49 点击了解详情→香港的大学很多是综合型大学,每个专业都很好,学生入学后先上一年公共课,再选择专业。由于名额有限,竞争激烈,比较难被录取的专业主要是金融、法律、传媒和医学,例如有的专业在全球只招收20个人,而内地只有 ...
分类:中国港澳地区 2018-5-11 14:19 点击了解详情→新加坡硕士转学条件中最重要的就是学生的在校出勤率,如果学生满足了专业最低在出勤率的要求,基本上新加坡的转学成功率是非常大的,但是在转学的办理上,也需要提供一系列的证明。在新加坡的硕士教学中。新加坡 ...
分类:新加坡 2018-5-11 13:54 点击了解详情→很多英国大学在读和即将毕业的同学觉得自己的学习情况不是很好,对申请不是很自信。那么,如果想要去英国留学深造,但是由于各种原因GPA不够,应该怎么办呢? 中国学生申请英国大学时,申请课程分为专业性课 ...
分类:英国 2018-5-11 11:57 点击了解详情→近年来,越来越多的中国学生选择香港留学,然而学生在申请时,时常会陷入一些误区,现在就来为同学们说一说本科去香港留学申请误区,大家可以借此看一下自己是否也在这些误区中。 香港高校仅有商科突出,所 ...
分类:中国港澳地区 2018-5-11 11:51 点击了解详情→出国留学最基本的,教育体系了解一下。今天小编为大家带来的是澳大利亚的教育体系介绍,有意向去到澳大利亚留学的同学们看过来了。 澳大利亚教学系统包括,小学,中学,职业培训及高等教育: 1. School Ed ...
分类:澳洲 2018-5-11 11:44 点击了解详情→在出国留学申请的过程中,拿到院校的offer只能算完成一半的工作,后面还有签证,可以试想一下,拿到offer却拿不到签证,是多么的遗憾!下面小编就为大家介绍一下签证被签证官拒签的一些常见原因,希望大家能对此 ...
分类:美国 2018-5-11 11:26 点击了解详情→赴美留学,考试有很多。AP考试,便是其中之一。 AP,全称Advanced Placement,由美国大学理事会(The College Board)主持。 中文名称为美国大学预修课程,适用于全球计划前往美国读本科的高中生。 概 ...
分类:美国 2018-5-11 11:10 点击了解详情→去加拿大留学,你会申请社保号吗? 2014年6月1日起,持加拿大学习许可的学生可以在学习期间校外兼职工作。但是:同学们在开始工作前仍需前往ServiceCanada申请工卡,同时会得到SIN。在六月一日起签发的学习许 ...
分类:加拿大 2018-5-11 10:58 点击了解详情→新加坡是一个多元文化的移民国家,促进种族和谐是政府治国的核心政策,新加坡以稳定的政局、廉洁高效的政府而著称,是全球最国际化的国家之一。同事,新加坡也是一个较为发达的资本主义国家,被誉为“亚洲四小龙 ...
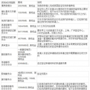
分类:新加坡 2018-5-11 10:58 点击了解详情→4月份英国Home Office更新了一份文件,公布了签证价格涨价的消息,这次签证涨价将于2018年4月6日正式生效实施。 根据英国Home Office以往公布的信息来看,近几年来,每到3、4月份,都会有一次“例行”的签证 ...
分类:英国 2018-5-11 10:52 点击了解详情→新西兰这颗留学选择中的“遗珠”,近年来因其安全的环境、低廉的费用、优质的教育、便利的政策,渐渐吸引了不少留学家庭的注意力。那么新西兰留学有哪些热门专业呢?小编在这里为大家整理了新西兰留学热门专业一 ...
分类:新西兰 2018-5-11 10:47 点击了解详情→