美国大学滚动式招生背后真相

2015-3-5 10:11发布者: 中青留学 浏览次数: 461

  美国是一大教育强国,该国有着世界上许多顶尖学府。因此,每年会有着许多的学生申请去美国留学。然而大家是否又知道美国大学招生背后真像呢?接下来就为大家揭秘美国大学滚动招生背后真相!

  临近2月底,接近80%的大学申请日期都过了,但也有一部分学校,在明确的截止日期之后,会给后面申请的学生采用滚动式招生的模式。滚动招生给了很多在临时决定申请大学的学生一次申请的机会,也会是那些拖拖拉拉一直材料准备不全或者考试成绩出不来的学生的救命稻草。但是你真正了解什么是滚动招生,并了解滚动招生背后的真相吗?滚动招生并不意味着学校就会去录取那些最后提交申请的学生们,滚动招生在一定程度来说反而加大了申请的难度……

  第一:什么是滚动招生?

  在大学的招生过程中,滚动招生是与学校招生的时间段有关系的。滚动招生的学校一般有着更多的时间提供给学生提交申请。一般而言,滚动招生的学校都给学生提供6个月以上的时间提交申请,而学校也会在收到申请的第一时间尽快对于申请作出一个处理,而不是像一般的招生政策一样等到一个特定时间在统一看所有提交完毕的申请(虽然,有时候,滚动招生会有一个截止日期,但是这个截止日期只针对学生提交申请而不干涉学校处理学生申请资料的时间)。

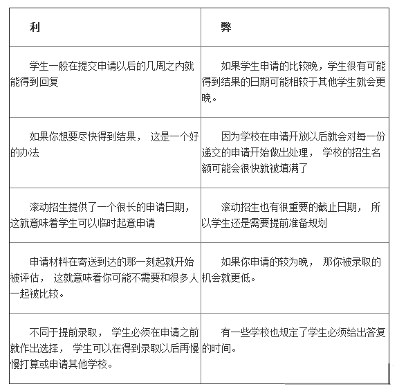
  第二:滚动招生的利与弊

  第三:各个大学的招生风格

  针对滚动招生,每个学校也有自己不同的理解和处理办法。一般而言,滚动招生的学校都没有截止时间,比如密歇根州立大学,他们学校除了提前批录取以外其他申请人都采取的是滚动录取,最快的学生可以在10月15日就拿到结果。与之相反的宾州州立,他们也是采取滚动招生的方式,但是他们有一个学校比较期望的截止日期11月30日,这就意味着,11月30日以后学生还是可以提交申请,但是在这样一所竞争激烈的学校里面,越往后,被录取的机会就越来越少。而学生最早可以在11月1日拿到结果。

  第四:采取滚动招生政策的学校

  鉴于很多滚动招生的学校都没有一个明确统一的说明,我们为大家整理的在USNews综合排名前100以内采取滚动招生的学校名单前10学校,但是也要注意学校每一年的政策不同,所以建议学生在规划之前和学校联系确认。

  第五:滚动招生的误区

  对于滚动招生,一直以来很多家长[微博]和学生都有很高的误解,认为既然没有特定的截止日期,学校就会自动的接受后面申请的学生,这是一种误区。

  正确的情况是,学校在录取学生时采取的是先到先得的政策, 所以如果学生名额已经收满了或者接近满额, 越到后面,申请的学生就越难得到录取了。而且大多数的常春藤名校都没有滚动招生的政策, 虽然也有一些声誉不错的学校采取了这一政策。但通常情况下,采取这一招生政策的学校的录取率都比相同条件的其他学校要高。

  通过上文介绍,建议打算去美国留学的学生,想要自己被美国大学录取的机会更大,那么就要提前准备,提前申请。提前申请,让自己有更加宽裕的时间准备,准备越充分才更有利于自己出国后更快速的适应你的留学生活。

特别申明︰

1、本文仅作为信息分享使用,不作商业目的,非广告;

2、本文引用图片来源于网络,版权归作者所有﹔

3、本文引用数据来源于网络,非我们意向杜撰,请读者自行鉴别;

以上如有侵权,请联系我们(0571-85778577),将立即删除!