美国留学的人数中,越来越多的学生申请去美国本科留学,不过在准备美国本科申请时很多学生犯难了。SAT和ACT,被并称为美国高考,都是美国大学的入学考试,对于申请美国本科留学的同学来讲,选择ACT考试还是SAT考 ...
2015-3-5 15:23 点击了解详情→出国留学不仅可以增长学识,同时也可以体验不同的文化环境。对于在美国留学的小伙伴们来讲,中美文化的差异,可能会让初到美国的你遭遇不少尴尬。所以为了避免发生不必要的误会,申请去美国留学的学生最好提前了 ...
2015-3-5 15:19 点击了解详情→美国留学持续升温,去美国读高中的学生也在不断增多,但是大部分都是去读美国的私立高中。以往美国公立高中只招收持有J—1签证的学生,为何美国公立高中不招收国际生呢?下面是中青留学美国留学专家为大家总结的原 ...
2015-3-5 14:44 点击了解详情→《穹顶之下》现在火的一塌糊涂,它聚焦雾霾及空气污染的深度调查,主要针对什么是雾霾、它的形成及解决出路,进行了比较深入的记录和剖析。有人说这个视频是预谋,炒火了环保以及相关产业,20多支股票涨停;有人质 ...
2015-3-5 14:34 点击了解详情→在国内读大学如何转学去美国呢? 不同于中国大学,美国转学是常事,即便是顶尖级的常青藤大学,只要你满足了一定的条件就能轻松转学。这种灵活的制度不仅针对美国学生,国际生同样试用。只要找到了适合的学校 ...
2015-3-5 13:52 点击了解详情→近日,美国BestCollege公布了一项榜单,梳理出美国大学中前20名的最佳图书馆,排名第一的是普林斯顿大学,斯坦福、耶鲁、哥伦比亚大学图书馆都名列其中,甚至西点军校也因军事文档的丰富馆藏而占有一席之地。下面 ...
2015-3-5 13:30 点击了解详情→高中毕业后留学美国读本科,是很多学生在高考之外的另一种选择。但是,在美国读本科相比国内大学本科有什么区别吗?美国本科留学又有什么优势呢?美国本科留学申请条件以及时间又是如何呢?学生们如何才能获得美国大 ...
2015-3-5 11:28 点击了解详情→近期,很多留学offer频传捷报。据悉,美国排名前30的各名校已陆续公布2015年早申请录取数据,从目前公布的结果来看,今年录取学生的普遍条件在SAT2100至2200分(满分2400)、托福成绩105分以上(满分120)。与此同时 ...
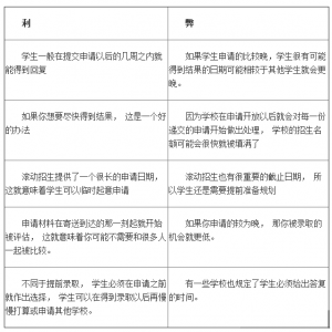
2015-3-5 10:53 点击了解详情→美国是一大教育强国,该国有着世界上许多顶尖学府。因此,每年会有着许多的学生申请去美国留学。然而大家是否又知道美国大学招生背后真像呢?接下来就为大家揭秘美国大学滚动招生背后真相! 临近2月底,接近80 ...
2015-3-5 10:11 点击了解详情→【留学市场竞争激烈 名校机会一将难求】 据美国《开放报告》显示,2009年末,中国以日益攀升的留学人数赶超印度,成为美国留学生生源第一大输出国。同时,在英国、澳大利亚等热门留学国家,中国留学生也以绝 ...
2015-3-4 14:14 点击了解详情→中国的学生,大多本着应试教育的精神准备留美:背单词、练题型、应付托福和SAT。然后就是申请材料。大家你追我赶、只争朝夕,生怕自己晚出去一步,忙得喘气的功夫都没有。我们碰到不少这样的学生及其家长。当我劝 ...
2015-3-4 13:18 点击了解详情→美国留学的全额奖学金是相当丰厚的,美国各类奖学金总额高达500亿美元,其中联邦政府的奖学金占到75%。很多留学生都会努力申请美国全额奖学金。那么,如何更有把握地拿到美国留学全额奖学金呢?本文为大家提供了一 ...
2015-3-4 10:46 点击了解详情→美国早录取难度加大,咋办? 2015年美国本科早申请工作步入尾声,众多美国大学从2014年12月中旬开始陆续公布了录取结果。录取结果显示,美国早录取难度正在加大。那么,中国申请者应该如何应对?下面就请看专家 ...
2015-3-4 10:25 点击了解详情→1、对于托福成绩达不到,对美国大学进入有影响吗? 很多大学会设置明确的托福最低分数,如果想获得录取,需托福分数严格满足分数要求。不过如果分数差的不多,有些学校也会灵活掌握,综合考虑申请者的条件,有 ...
2015-3-3 16:57 点击了解详情→美国作为一大热门留学国家,每年会吸引着许多的学生前往。那么想要成功踏入美国名校大门,大家需要符合怎样的条件呢?以下是中青留学为大家整理的美国留学条件,主要分为高中生、本科生及研究生留学条件,希望能给 ...
2015-3-3 14:35 点击了解详情→