香港金融专业是香港高校热门专业之一,受到不少内地学子的青睐。伴随而来的入学竞争也是相当激烈的,尤其是港大、中文、科大这三所名校,更是让部分去香港留学的同学望尘莫及。为帮助同学们顺利留学香港,下面主 ...
2021-11-25 17:31 点击了解详情→很多中国留学生会选择到国外读硕士博士,美国硕博申请中,除了各项硬软件要求之外,套磁也是非常重要的一项,尤其是博士项目。 套磁技巧 1. 写套磁信之前,必须做好调查工作,不光有学校或研究所关于老 ...
2021-11-8 13:29 点击了解详情→出国留学申请对学生的审核,是会比较严格的,大家需要认真的准备相关的材料,尤其要注意学术相关的内容。跟着小编一起来看看本科阶段重修课程太多会影响出国留学申请吗?欢迎阅读。 大学有很多门课重修会对留 ...
2021-11-5 17:10 点击了解详情→初中生毕业之后,学生就完成了九年制的义务教育,那么完成这一阶段的学习之后,学生能不能出国读书呢?下面和小编一起来看看初中学历如何申请出国留学。 中考后出国留学 初中学历可以出国留学,以英国为 ...
2021-11-5 16:49 点击了解详情→在全球新冠疫情大流行的背景下,中国对国际教育的需求仍强劲。多项调查显示,大多数学生选择推迟留学计划,而不是放弃。QS(英国高等教育信息机构Quacquarelli Symonds)发布的报告《新冠疫情如何影响全球留学生》 ...
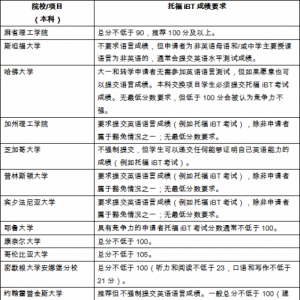
2021-11-5 09:59 点击了解详情→美国著名常春藤盟校是由8个名牌大学组成,哈佛大学、耶鲁大学、普林斯顿大学、哥伦比亚大学、宾夕法尼亚大学、达特茅斯学院、布朗大学及康奈尔大学。这些大学教学水平颇高,是众多去美国留学的学生深造的梦想, ...
2021-10-29 14:49 点击了解详情→很多想去留学的朋友们都知道,一般留学都会有个面试,用来给学校初步了解你。因此很多人都对这个面试抱有担忧。不要担心,下面小编将为大家讲解如何回答常见的留学面试问题,希望能更好地帮助大家。 1.为什 ...
2021-10-25 17:08 点击了解详情→如果想去英国留学,首先必须根据实际情况确定自己要申请的大学和专业。在早期阶段,需要了解到梦校的申请条件、费用、专业信息、学制体系等。根据经验来讲,推荐宝宝们列出几所感兴趣的学校,学校排名可参考QS和 ...
2021-10-12 14:45 点击了解详情→近些年,中国学生申请英国G5院校的总人数年年攀高,而学校的招生名额却没有显着变化,这导致目前G5申请竞争越来越白热化。都说知己知彼,才能百战不殆,那么今天,小编就跟大家先来唠唠英国G5院校的申请攻略。 ...
2021-10-12 11:56 点击了解详情→准备申请美国留学,缺少不了整理文书材料。通常,美国出国留学申请文书主要包括个人简历、个人陈述、推荐信、essay以及Writing Sample。但是,大家知道在准备这几项材料时都需要注意哪些问题吗?下面,小编为大家 ...
2021-10-11 14:52 点击了解详情→对于很多美国名校,如哈佛、耶鲁等藤校而言,成绩自然是非常重要的部分,但是学校却也不仅仅只看重成绩。能够最终放在招生委员会讨论桌上的每位申请者都有其独特之处,或许是因为你的推荐信很真诚,也可能是因为 ...
2021-9-26 11:57 点击了解详情→满足澳洲大学申请条件,对澳洲留学申请者来讲是最最基础的!所以,小编就将澳洲留学申请条件介绍逐一给童鞋们进行解读,准备申请澳洲留学的小伙伴们不要错过哦~ 澳洲大学申请条件 1、学历要求 英语语 ...
2021-9-24 15:11 点击了解详情→WES全程World Education Services,是广受美国高校认可的第三方学历认证机构。在申请美国的学校时,一般都会被要求去进行WES认证。 WES会把国际生的成绩转化为美国标准4.0算法的GPA,以便美国大学招生委员会了解 ...
2021-9-24 14:02 点击了解详情→留学生在泰国完成了学业之后,回国可以享受哪些福利政策呢?大家可以提前了解一下。下面就跟着小编一起来看看泰国留学生毕业回有哪些优惠政策。 回国政策 一、国家政策 国内有一带一路的倡议,主要针 ...
2021-9-16 18:00 点击了解详情→想去韩国留学的同学,心中多少都会向往韩国排名前三的高等学府——SKY(首尔大学、高丽大学、延世大学),寓意撑起韩国高等教育的一片天。那么申请SKY具体要求有哪些呢?今天集团为大家详细的介绍一下韩国sky学校的 ...
2021-9-16 14:37 点击了解详情→