全国24小时留学咨询热线

0571-85778577

热门留学院校对托福的要求是什么

2021-11-5 09:59发布者: 中青留学 浏览次数: 343

  在全球新冠疫情大流行的背景下,中国对国际教育的需求仍强劲。多项调查显示,大多数学生选择推迟留学计划,而不是放弃。QS(英国高等教育信息机构Quacquarelli Symonds)发布的报告《新冠疫情如何影响全球留学生》(《How COVID-19 is Impacting Prospective International Students at Different Study Levels》)显示,仅有4%的中国学生放弃留学。

  随着中国留学生人数的持续增长,留学目的地也越来越多样化。在新东方发布的《2020中国留学白皮书》中,英国首次超越美国,成为中国学生的首选留学目的地。除了英语国家,日本和德国等其他目的地也因其高质量的教育和较低的留学费用而享有良好的声誉。

  由于世界范围内英语授课项目越来越多,中国留学生在申请时对国家的选择也变得越来越多样化。不过对英语非母语的学生来说,无论他们去哪里学习,英语能力测试成绩(比如托福考试)都是必需的。托福考试作为全球接受度最高的英语语言能力测试,已被160多个国家的1.1万多家院校和机构认可。

  去年面世的家庭版托福考试亦适用于全球考生,几乎被世界各地的所有大学接受。家庭版托福考试在内容、形式、体验和评分机制等方面都与线下考试相同,这意味着大学可以继续以相同的方式接受家庭版托福考试的分数。不过,因为许多院校默认这项考试与托福iBT一样,所以他们即便接受该考试也不一定在官网上标明。因此,建议学生和申请院校联系确认他们关于接受家庭版托福考试的最新信息。

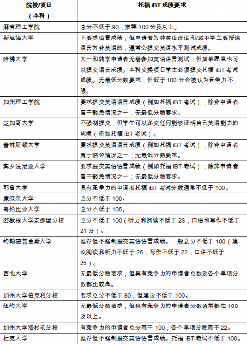
  世界顶尖院校对申请本科项目的托福考试成绩有什么要求?获得多高的分数才能脱颖而出?我们选择了八个热门留学目的地,包括美国、英国、加拿大、澳大利亚、日本、德国、新加坡和香港,并根据多个大学排名,列出了一些知名院校的托福分数要求。本文数据仅供参考,建议大家申请前登陆学校官方网站或直接咨询学校获取最新信息。

  美国

  美国一共有4000多所院校,并且拥有世界上领先的教育体系。世界排名前10的大学大多来自美国。美国还提供各个学科从本科到博士学位的广泛选择,允许学生选择他们喜欢的项目。由于其多样化的选择、优质的师资和前沿的技术,美国仍然是许多学生的首选留学目的地。在美国,托福考试不仅被普遍接受,而且90%的大学推荐学生使用托福成绩申请。

  英国

  随着对国际学生保持着开放的政策,英国越来越受中国学生的青睐。英国拥有世界一流的院校,而且拿到学位的时间一般较短,有助于节省留学成本。此外,英国新推出的毕业生工作签(Graduate Route),也就是大家熟知的post-study work的新名称,允许符合条件的学生在毕业之后,拥有两年的时间在英国工作或找工作。所有的英国大学,包括著名的罗素集团都接受托福成绩(托福iBT考试或者家庭版托福)。

  从2021年1月1日起,英国已经采用积分移民制度来发放学生签,所有想去英国留学的国际学生必须积满70分,其中英语语言成绩占10分。

  如果符合以下条件,托福成绩可以做为满足学生签证的要求:

  ●所申请的院校接受托福iBT考试做为申请本科及以上学位的申请材料;

  ●学生的托福iBT成绩满足所申请院校的分数要求。

  此外,学生必须达到英国内政部规定的本科及以上学位的最低分数:

  以下是一些英国院校对申请本科的托福iBT成绩要求。

  加拿大

  加拿大在世界热门留学目的地中占重要地位,并享有多元文化社会的美誉。在2022年QS世界大学排名和US News 2022世界大学排名中,有三所加拿大大学跻身前50名。毕业后工作许可也使加拿大成为国际学生的理想留学目的地。所有加拿大学校均认可托福成绩,其中超过80%的研究生项目首选托福作为英语语言能力凭证。加拿大大学累计收到的托福考试成绩比其他所有英语语言测试加起来都多。

  澳大利亚

  澳大利亚以其全球著名的院校、多元的文化、宜人的气候以及毕业后的工作和移民机会吸引了许多中国学生。据澳大利亚教育部称,尽管疫情期间澳大利亚的留学生人数有所下滑, 但截至2020年底,在澳大利亚院校登记入学的中国留学生超过22.9万人,其中几所排名领先院校的留学生入学人数保持稳定。托福成绩被100%的澳大利亚院校接受。以下是一些澳大利亚顶尖院校列出的托福成绩要求。

  日本

  由于地理位置与中国临近,文化上也有相似之处,日本一直是中国学生的热门留学目的地之一。虽然日语是主要教学语言,优秀的托福成绩依然可以大大提升申请者被知名院校录取的概率。所有提供英语授课项目且要求提供标准化英语水平测试的日本院校都接受托福考试成绩。

  德国

  德国是欧洲最好的留学目的地之一。几乎所有公立大学都是免学费的,并且同样适用于留学生。根据德国学术交流中心(DAAD)和德国高等教育和科学研究中心(DZHW)发布的一份报告显示,2019学年,中国留学生占德国留学生总数的13%。德国以其科学和工程教育而闻名。从去年起,德国开始接受高考成绩作为本科项目申请的材料之一。同时,德国所有提供英语授课项目且要求标准化英语水平测试成绩的院校都接受托福考试成绩。

  新加坡

  新加坡与中国临近,拥有优越的地理位置、东西方文化的完美融合、多样的生活方式、多元的语言和文化风俗。新加坡国立大学和南洋理工大学是世界顶级大学,与国外顶尖院校有着紧密的联系和合作。此外,新加坡和中国没有时差,中国学生也更容易适应当地的生活。新加坡所有提供英语授课项目且要求标准化英语水平测试成绩的院校都接受托福考试成绩。

  中国香港特别行政区

  香港特别行政区历来是内地学生深造的热门选择,其大学体系与美国和欧洲很相似。香港同时也是许多跨国公司的聚集地,提供了很好的工作机会。香港特别行政区所有提供英语授课项目且要求标准化英语水平测试成绩的院校都接受托福考试成绩。

特别申明︰

1、本文仅作为信息分享使用,不作商业目的,非广告;

2、本文引用图片来源于网络,版权归作者所有﹔

3、本文引用数据来源于网络,非我们意向杜撰,请读者自行鉴别;

以上如有侵权,请联系我们(0571-85778577),将立即删除!